类器官一站式解决方案
类器官培养基试剂盒、类器官构建服务、类器官技术平台搭建服务
类器官药敏检测服务、CRO药效、安全性评估服务、类器官基因编辑服务等


·The pellet was resuspended in 40 uL of
ice-cold matrix gel (JFKR, Cat. No. JFKR-M02-10mL).
·After solidification, 400 uL of complete mouse
small intestinal organoid culture medium (JFKR, Cat. No. JFKR-MNSI-100) was
gently added along the wall of each well.
研究目的
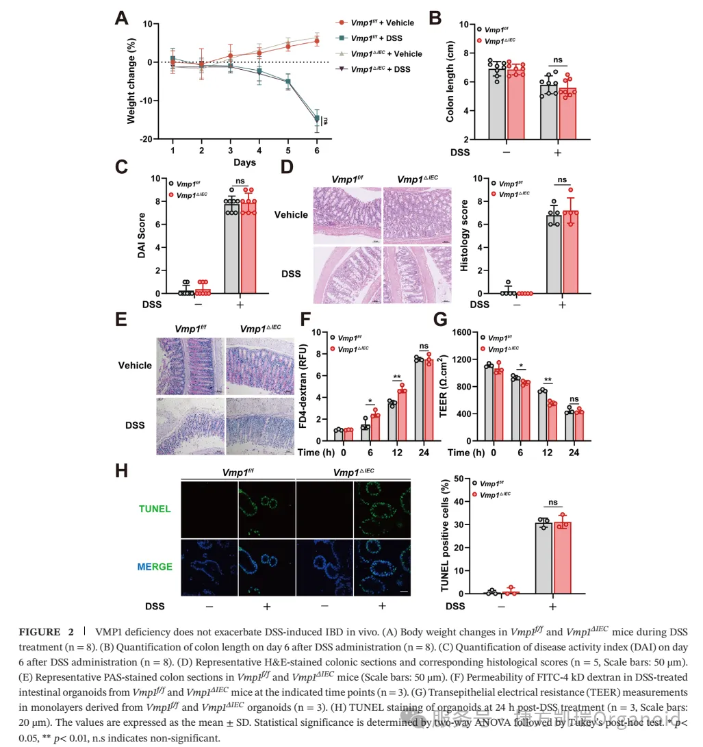
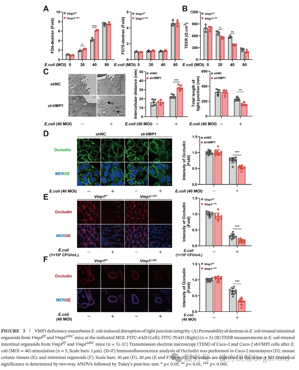
炎症性肠病(IBD)是一种慢性、复发性胃肠道炎症性疾病,全球发病率持续上升。多个易感基因与IBD的发病机制相关,但上皮屏障功能障碍与疾病进展之间的分子机制仍不清楚。本研究整合分析了公共 bulk RNA-seq 和单细胞转录组数据集,并在临床样本中进行实验验证。发现将VMP1定义为上皮紧密连接回收和屏障稳态的新调控因子,为IBD发病机制提供了新的机制见解,并为恢复肠道屏障功能提供了潜在的治疗靶点。
提供了一种新的IBD发病机制模型:VMP1缺失 → CORO1C招募受阻 → Retromer介导的Occludin回收障碍 → Occludin降解 → TJ破坏 → 屏障功能障碍 → 炎症加剧。VMP1有望成为IBD治疗的潜在靶点。
结合生物信息学筛选 + 临床样本验证 + 机制实验,并使用多种模型(小鼠、类器官、Caco-2细胞)验证结果,增强可信度。
[1]Zhao J, Zou J, Zhou C, et al. Loss of VMP1 Impairs Tight Junction Recycling and Aggravates Intestinal Barrier Dysfunction in Inflammatory Bowel Disease. Adv Sci (Weinh). Published online February 27, 2026. doi:10.1002/advs.202521681
|
|
|
|
|
|
|
商务对接 |
|
|
Tel: |
|
|
李老师: |
17749725176 |
|
叶经理: |
18927589222 |
|
郭老师: |
13916723624 |
|
刘经理: |
18912521707 |
|
顾经理: |
18252712429 |
|
E-mail: |
info@jfkrorganoid.com |
|
网 址: |
http://www.jfkrorganoid.cn |
|
|
|
|
|
|
|
代理商联系方式 |
|
|
华南地区:广州安邦生物科技有限公司 Tel: 020-87052699/18927589222 |
|
|
江苏地区:南京福麦斯生物技术有限公司 Tel: 4008-526413 |
|
|
北京地区:北京中科锐进科技有限责任公司 Tel: 13391763551/400-6560-569 |
|
|
广西地区:广西卓强科技有限公司 Tel: 18154600186 |
|
|
西北地区:甘肃瑞德生物科技有限公司 Tel: 0931-8362540 |
|
|
东北地区:贝玄生物 |
|
|
四川地区:四川斯凯博科技有限公司 |
|
其他区域,虚位以待。抢占类器官赛道先机,诚邀合作伙伴携手同行,共拓生命科学新蓝海。
扫描二维码关注:
联系销售
17749725176
lichangjie@jfkrorganoid.com
建议反馈
17749725176
您的每一条建议声音,我们都认真对待 7*24服务