类器官一站式解决方案
类器官培养基试剂盒、类器官构建服务、类器官技术平台搭建服务
类器官药敏检测服务、CRO药效、安全性评估服务、类器官基因编辑服务等


·Organoids derived from lung cancer patients were generated and validated by Shanghai JFKR Organoid Biotechnology Co. Ltd. These organoids were maintained in culture using a dedicated organoid culture kit (JFKR-NL-100-KIT,Shanghai JFKR Organoid Biotechnology Co. Ltd)
研究目的
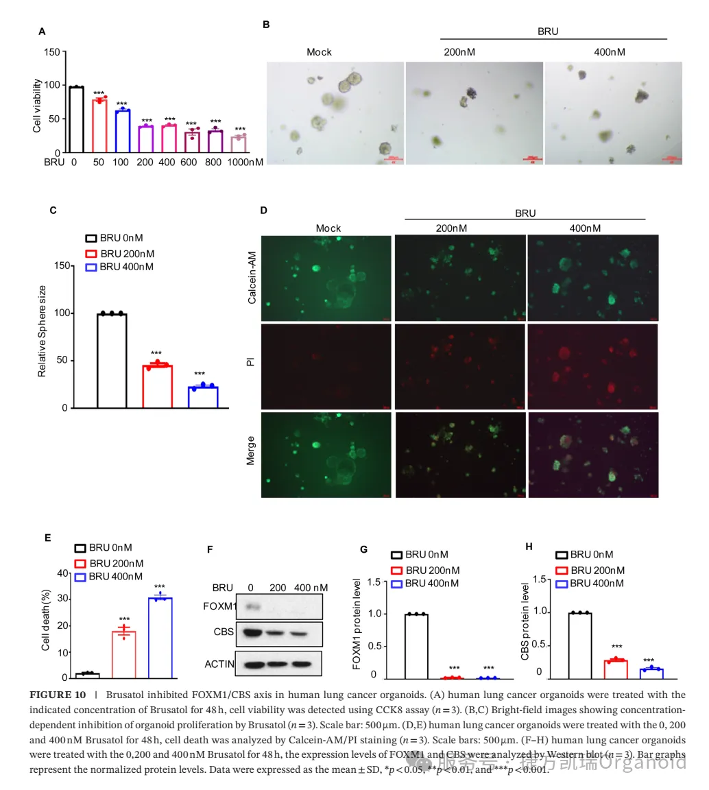
鸦胆子苦醇是从中药鸦胆子中提取的一种化合物,已被证明对包括肺癌在内的多种癌症具有抗肿瘤作用。然而,其在肺癌中的下游分子靶点和潜在机制尚不完全清楚。本研究发现,鸦胆子苦醇直接与FOXM1相互作用,导致其降解,进而在体内和体外抑制肺癌的恶性进展。FOXM1能与胱硫醚-β-合酶的启动子区域结合,并在肺癌细胞中增强其表达。并使用肺癌患者来源的类器官模型评估了鸦胆子苦醇的抗肿瘤效果,观察到鸦胆子苦醇能显著降低类器官的细胞活力,诱导细胞死亡,并下调FOXM1和CBS的表达。综上,本研究结果表明,鸦胆子苦醇作为一种新型FOXM1抑制剂,通过阻断FOXM1/CBS信号轴的激活来抑制肺癌的进展。
(A) 用肺癌类器官与指定浓度的鸦胆子苦醇处理 48 小时,检测细胞活力(n = 3)。
(B, C) 明场图像显示鸦胆子苦醇对类器官增殖的浓度依赖性抑制作用(n = 3)。比例尺:500 μm。(D, E) 肺癌类器官用 0、200 和 400 nM 鸦胆子苦醇处理 48 小时,通过 Calcein-AM/PI 染色分析细胞死亡情况(n = 3)。比例尺:500 μm。(F–H) 人肺癌类器官用 0、200 和 400 nM 鸦胆子苦醇处理 48 小时,通过 Western blot 分析 FOXM1 和 CBS 的表达水平(n = 3)。条形图表示标准化后的蛋白水平。数据以平均值 ± 标准差表示,p < 0.05,p < 0.01,p < 0.001。
本研究从体外细胞水平(增殖、凋亡)、体内动物水平(裸鼠移植瘤模型)到类器官水平(患者来源的肺癌类器官)。特别是使用类器官模型,比传统的2D细胞培养更接近体内真实情况,增加了研究结果的临床相关性。
综合运用了蛋白质组学、转录组学、分子生物学(Western blot, qPCR)、生物化学(Pull-down, CETSA)、生物信息学(数据库分析、分子对接)等多种技术,使研究结果更加全面和可靠。
临床样本与数据库的关联: 利用公共数据库(TCGA等)和自己的临床组织样本,验证了FOXM1与CBS表达的正相关性及其与患者预后的关系,将基础研究发现与临床现象联系起来,提升了研究的临床意义。
它成功地为传统中药成分鸦胆子苦醇赋予了新的分子机制——作为FOXM1抑制剂调控CBS表达,为肺癌治疗提供了一个新的潜在靶点和候选药物,也为未来开发基于FOXM1-CBS轴的联合治疗策略奠定了坚实的理论基础。
捷方凯瑞为本研究提供人肺癌器官株及肺癌类器官培养基,欢迎咨询!
[1]Wu Y, Feng H, Wang Y, et al. Targeting FOXM1/Cystathionine-β-Synthase Axis by Brusatol Inhibits Lung Cancer Malignant Progression. Phytother Res. Published online February 20, 2026. doi:10.1002/ptr.70243
|
|
|
|
|
|
|
商务对接 |
|
|
Tel: |
|
|
李老师: |
17749725176 |
|
叶经理: |
18927589222 |
|
郭老师: |
13916723624 |
|
刘经理: |
18912521707 |
|
顾经理: |
18252712429 |
|
E-mail: |
info@jfkrorganoid.com |
|
网 址: |
http://www.jfkrorganoid.cn |
|
|
|
|
|
|
|
代理商联系方式 |
|
|
华南地区:广州安邦生物科技有限公司 Tel: 020-87052699/18927589222 |
|
|
江苏地区:南京福麦斯生物技术有限公司 Tel: 4008-526413 |
|
|
北京地区:北京中科锐进科技有限责任公司 Tel: 13391763551/400-6560-569 |
|
|
广西地区:广西卓强科技有限公司 Tel: 18154600186 |
|
|
西北地区:甘肃瑞德生物科技有限公司 Tel: 0931-8362540 |
|
|
东北地区:贝玄生物 Tel: 400-833-6126 |
|
|
四川地区:四川斯凯博科技有限公司 |
|
其他区域,虚位以待。抢占类器官赛道先机,诚邀合作伙伴携手同行,共拓生命科学新蓝海。
扫描二维码关注:
联系销售
17749725176
lichangjie@jfkrorganoid.com
建议反馈
17749725176
您的每一条建议声音,我们都认真对待 7*24服务